I am happy to share our IEEE Haptics Symposium 2026 paper: “Temporal Integration Underlying Extrapolation of Thermal Sensation.”
This study investigates the temporal integration mechanism behind Extrapolation of Thermal Sensation (ETS). ETS is a thermal perceptual phenomenon in which warmth is felt outside the physical boundary of a warm stimulus when warm and cold stimuli are applied to nearby skin regions. Previous work explained the spatial spread of ETS. In this paper, we ask a temporal question: is ETS determined by the order in which warm and cold signals arrive at the spinal cord, or by the duration over which warm input is integrated?

Background
Warm and cold sensations are transmitted through different afferent pathways. Warmth is mainly conveyed by relatively slow C fibers, while cold is conveyed by faster A-delta fibers. This creates an interesting timing problem: even if the skin touches a warm stimulus before a cold stimulus, the cold signal may still reach the spinal cord earlier. If the nervous system simply follows the first-arriving signal, then ETS should depend on the arrival order of warm and cold inputs at the spinal cord.
We compared two competing hypotheses:
- Timestamp Priority Hypothesis: ETS is determined by the arrival order of warm and cold signals at the spinal cord.
- Duration Priority Hypothesis: ETS is determined by temporal integration; when warm stimulation lasts long enough, it can dominate perception regardless of signal arrival order.
Experiments
We used two independently controlled Peltier thermal displays to present warm and cold stimuli to different locations on the finger. The apparatus enabled precise control of stimulus temperature and timing, while thermistors monitored the actual temperature at the skin-device interface.

In Experiment 1, we manipulated both the predicted arrival order of warm and cold signals at the spinal cord and the duration of the warm stimulus. This allowed us to test whether ETS follows arrival order or depends primarily on stimulus duration.

The results showed that short warm stimulation did not reliably evoke ETS, while longer warm stimulation did. Importantly, this held even when the cold signal was predicted to arrive at the spinal cord first. This finding supports the Duration Priority Hypothesis.

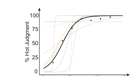
In Experiment 2, participants touched the warm and cold stimulators simultaneously while we varied the stimulus duration. Participants initially tended to perceive cold, but after several seconds the percept gradually shifted toward warmth. A logistic function fit estimated the cold-to-warm transition threshold at approximately 3.6 seconds.

Main Finding
Across the two experiments, ETS was governed primarily by the duration of warm stimulation, rather than by the simple arrival order of warm and cold signals at the spinal cord. In other words, warm and cold inputs appear to compete through temporal integration, and the final percept depends on which input becomes dominant over time.

Why It Matters
This study extends the existing spatial integration model of ETS into the temporal domain. The results suggest that Wide Dynamic Range neurons in the spinal cord may not only integrate warm and cold inputs across space, but also participate in a temporal competition that determines whether warmth or coldness is ultimately perceived.
For thermal haptic interface design, this finding provides a practical guideline. If a system needs users to perceive the spatial spread of warmth immediately, it may use a warm priming strategy: activating the warm actuator early enough to bypass the initial cold-dominant phase.
Authors
- Junjie Hua - The University of Osaka, Japan; Experience Design, Bentley University, USA
- Masahiro Furukawa - The University of Osaka, Japan
- Taro Maeda - The University of Osaka, Japan
This work was supported by JSPS Grant-in-Aid for Scientific Research (A), Grant Number 19H01121.